涂料产品检验检测现状浅析及展望
摘要:简要介绍了涂料有害物质及性能检测标准体系现状,梳理了ASTM(美国材料与试验协会)建筑涂料方法标准与国内标准的异同,分析了涂料产品质量监督抽查出现的不合格项目,提出了欧盟REACH法规SVHC(高度关注物质)、涂料成膜物质鉴定等检验检测需求,从不同机构间数据的差异、行业间指标定义的差异、企业标准化水平的差异、产品标准的空白等方面讨论了涂料产品检验检测中存在的风险,最后从标准化角度提出了检验检测技术机构从事涂料标准化工作的建议。
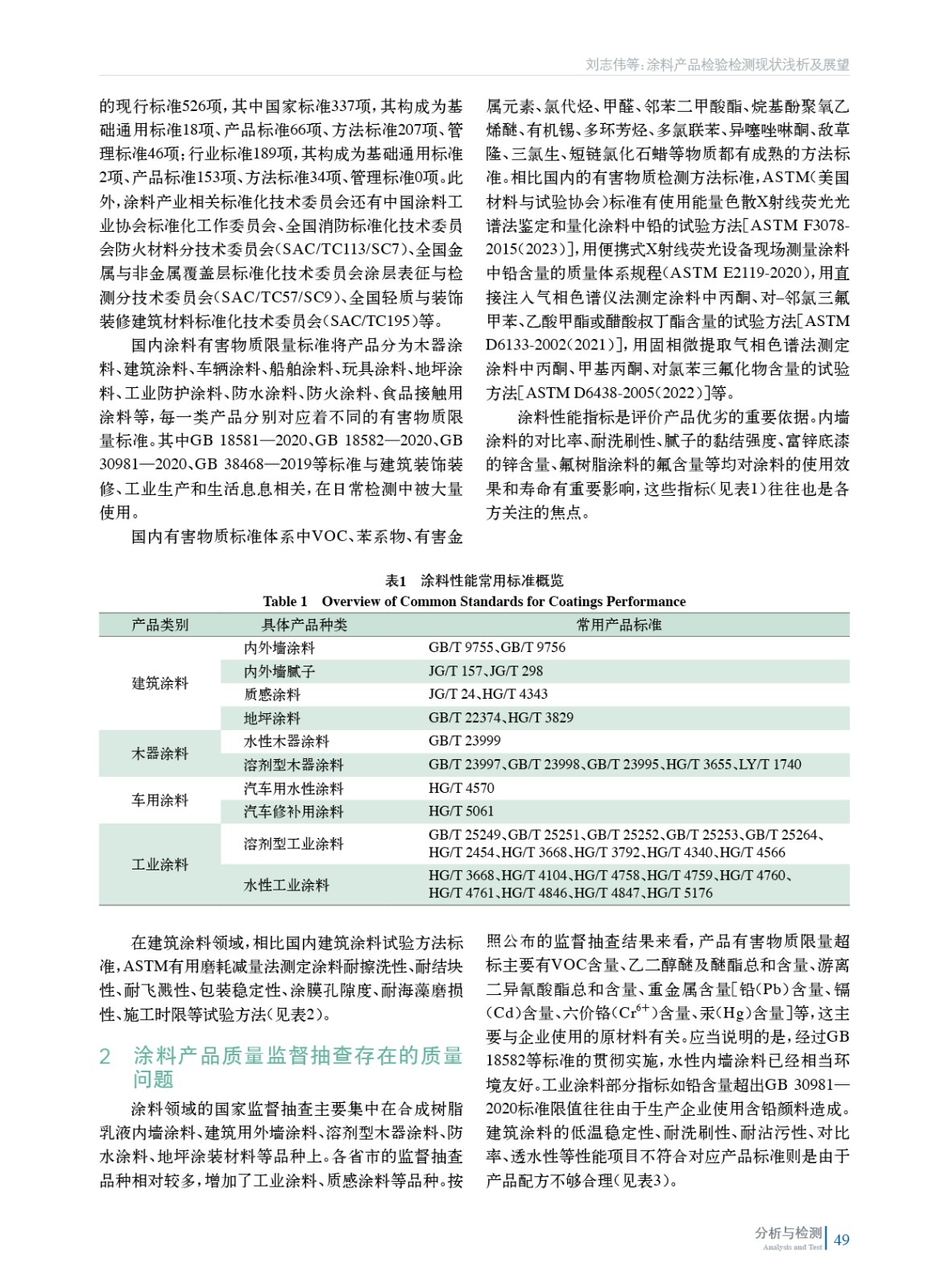
本文系作者@刘志伟,何林懋,李 铭,孟小靖,宁 豪,毛佳伟 授权ChinaCoatings SYSTEM90分网发表,并经ChinaCoatings SYSTEM90分网编辑,未经允许不得转载,如需转载请联系chinacoatingnet@vip.163.com











